你提供的照片可能用于改善必应图片处理服务。
隐私政策
|
使用条款
无法使用此链接。检查链接是否以 "http://" 或 "https://" 开头,然后重试。
无法处理此搜索。请尝试其他图像或关键字。
试用视觉搜索
使用图像搜索、识别对象和文本、翻译或解决问题
将一个或多个图像拖到此处,
上传图像
或
打开相机
将图像放到此处以开始搜索
要使用可视化搜索,请在浏览器中启用相机
English
全部
搜索
图片
灵感
创建
集合
视频
地图
资讯
更多
购物
航班
旅游
笔记本
自动播放所有 GIF
在这里更改自动播放及其他图像设置
自动播放所有 GIF
拨动开关以打开
自动播放 GIF
图片尺寸
全部
小
中
大
特大
至少... *
自定义宽度
x
自定义高度
像素
请为宽度和高度输入一个数字
颜色
全部
仅限颜色
黑白
类型
全部
照片
剪贴画
素描
动画 GIF
透明
版式
全部
方形
横版
高
人物
全部
仅脸部
半身像
日期
全部
过去 24 小时
过去一周
过去一个月
去年
授权
全部
所有创作共用
公共领域
免费分享和使用
在商业上免费分享和使用
免费修改、分享和使用
在商业上免费修改、分享和使用
详细了解
清除筛选条件
安全搜索:
中等
严格
中等(默认)
关闭
筛选器
725×453
tinkercad.com
Circuit design Arduino (dimming LED with a variable) | Tinkercad
1027×589
forum.arduino.cc
Led Strip Dimming - LEDs and Multiplexing - Arduino Forum
504×500
forum.arduino.cc
Smooth dimming Led - General Guidance - Ar…
1024×659
forum.arduino.cc
Dimming LED using ZCD - Classic Nano - Arduino Forum
1169×828
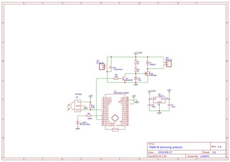
oshwlab.com
IR remote controlled PWM dimming 12/24V LED Arduino N…
1580×837
whatmakeart.com
Arduino FastLED | What Make Art
640×480
rotormind.com
Dimming power LED video
960×543
forum.arduino.cc
AC light dimming with the arduino - General Guidance - Arduino Forum
1024×724
forum.arduino.cc
Dimming 12V LED (halogen replacement) - General Guidance - Arduino Forum
1532×1278
www.instructables.com
Dimming an LED Lamp With an Arduino : 5 Steps - Instructables
768×1024
scribd.com
Arduino LED Lamp Dimming Guide | PD…
1200×797
bajdi.com
Dimming power leds with Arduino - Bajdi electronics
768×1024
www.instructables.com
Dimming and Brightening an LED With Arduino : 7 Steps (w…
768×1024
www.instructables.com
Dimming and Brightening an LE…
768×1024
www.instructables.com
Dimming and Brightening an LE…
768×1024
www.instructables.com
Dimming and Brightening an LE…
1000×1000
thecustomizewindows.com
Dimming AC Powered LED with Arduino
768×1024
www.instructables.com
Arduino: LED Fading : 9 Steps - Instructa…
640×448
www.reddit.com
Dimming a LED with arduino, even If the LED driver says that it is not ...
1024×792
toptechboy.com
Arduino Dimmable LED Circuit | Technology Tutorials
913×1024
forum.arduino.cc
stuck in doing led dimming (fading) effec…
1920×1080
my-creative-engineering.blogspot.com
MY CREATIVE ENGINEERING: Smart LED Dimming with LDR & Arduino | Ambient ...
600×488
Stack Exchange
Dimming power LEDs with Arduino - Electrical Engineerin…
1200×600
github.com
GitHub - Projectslearner/arduino-mega-led-dimmer: The Arduino Mega can ...
800×800
bapigo.weebly.com
Arduino dimmer for led lights - bapigo
1051×647
www.reddit.com
LED PWM dimming circuit. Will it work? : r/arduino
1024×576
deepbluembedded.com
Arduino LED Dimmer (Potentiometer + PWM)
1860×1125
oceanproperty.co.th
Arduino Led Dimmer Pwm Code Order Cheap | www.oceanproperty.co.th
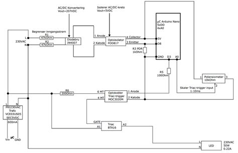
600×337
duino4projects.com
AC Arduino dimming circuit - duino
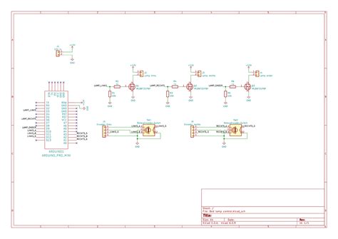
1023×768
forum.arduino.cc
Looking for help with dimming and brightening an LED strip on a sl…
1035×424
forum.arduino.cc
Light Dimming using Arduino and robotdyn AC dimmer for PWM - LEDs and ...
1380×886
forum.arduino.cc
Light Dimming using Arduino and robotdyn AC dimmer for PWM - LEDs …
864×720
www.instructables.com
Project 2, Dimming LED : 3 Steps - Instructables
214×335
forum.arduino.cc
How to dim an LED linearly wit…
1272×804
Stack Exchange
arduino - Led strip dimming - Electrical Engineering Stack Exchange
某些结果已被隐藏,因为你可能无法访问这些结果。
显示无法访问的结果
报告不当内容
请选择下列任一选项。
无关
低俗内容
成人
儿童性侵犯
反馈